各位商家伙伴,
针对长期以来“直营/加盟两套流程、功能割裂、直营无法按配销价要货、调拨”等问题,我们对要货及调拨功能进行了重新构建。
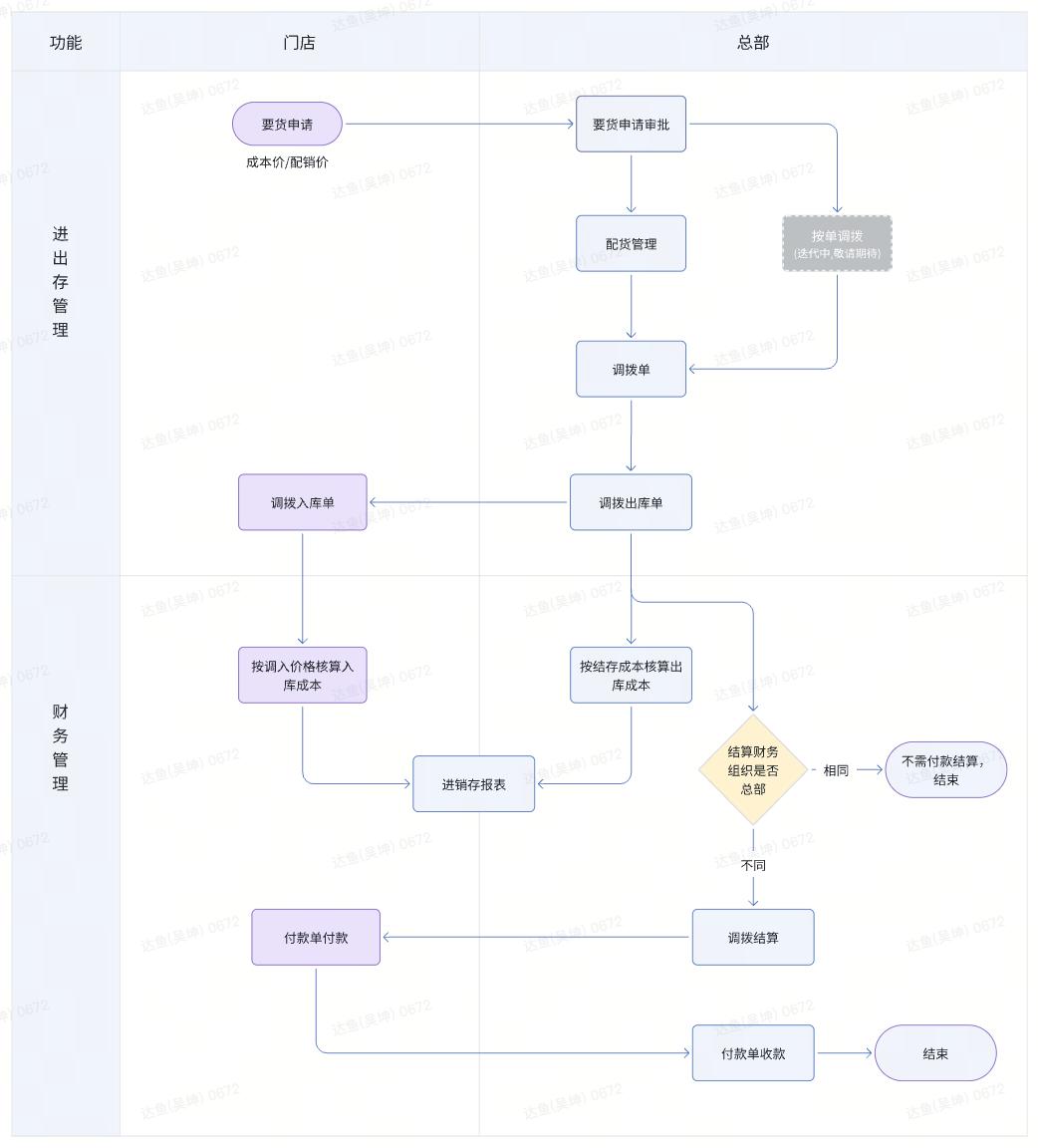
简单来说:以后,不管是直营还是加盟,都采用同一套流程管理要货及调拨,即门店要货/调拨、总部或门店审核、调拨出库、调拨入库、结算、差异处理,且可根据实际业务情况支持自定义价格。
将从今晚起开始发布新功能,在发布期间,有如下变化,还请商家伙伴们注意!
新能力: 调拨单支持直营\加盟之间互相调拨,支持按自定义价和按成本价调拨,调拨单上会展示配销价信息;
新变化: 1. 无论加盟/直营门店的配货,均生成调拨单,请加盟门店特别注意,需走调拨流程;
2. 无论加盟/直营门店的批量分货\采购分货\直通分货,均生成调拨单,请加盟门店特别注意,需走调拨流程;暂时不变: 要货流程暂时不变,仍然区分为直营和加盟两套流程;等全部发布推流工作完成后,才会把这两套流程合并成一套。
关于门店APP老版本兼容的注意事项(还请尽快升级门店APP版本): 1. 老版本门店APP端,直营门店可查看按自定义配销价的要货单,但暂时无法查看配销价信息,可以编辑修改提交审核,单据的配销价信息不会丢失;
2. 老版本门店APP端,加盟门店可查看按成本价的要货单,但配销价信息暂时显示为0(实际仍然为成本价);
3. 老版本门店APP端,直营门店再次要货按自定义价的要货单,会默认变成按成本价的要货单;加盟门店再次要货按成本价的要货单,会默认变成按自定义价的要货单;
4. 老版本门店APP端,暂时不支持编辑按自定义配销价的调拨单,请在PC管理后台操作。
发布计划:
PC 管理后台:11月5日晚上21:00~11月14日21:00
门店App-安卓客户端:11月10日~11月18日
门店App-ios客户端:11月10日~11月18日
预计11月18日前可全量。
发布期间需要使用该功能的商家,可以联系客户服务人员进行处理。
待全量发布后,新功能的说明如下:
核心亮点
不受“直营/加盟”限制,要货流程统一;
不受“直营/加盟”限制,可根据实际业务情况,门店与门店之间进行调拨;
可根据实际业务情况,自定义调拨价格(配销价);
连锁总部和合伙人后台统一了进销存报表,可以在一张表里同时看到下属加盟和直营店的的成本数据;
核心变动点
无论加盟/直营门店的配货,均生成调拨单,请加盟门店特别注意,需走调拨流程;
无论加盟/直营门店的批量分货\采购分货\直通分货,均生成调拨单,请加盟门店特别注意,需走调拨流程;
| 场景描述 | 现状 | 本期优化后 |
|---|---|---|
| 门店向总部要货 | 1. 分为直营门店和加盟门店向总部要货,两套流程 2. 直营店不支持按配销价要货,不支持和总部要货结算 3. 加盟店不支持按照成本价向总部要货 4. 直营要货,总部审核时不支持修改数量和配销价 5. 直营要货不支持先付款后发货 | 1. 统一要货管理,加盟和直营店同一套流程 2. 直营店支持按照配销价要货,支持和总部要货结算 3. 加盟店支持按照成本价向总部要货和结算 4. 总部审核时均支持修改要货数量和配销价 5. 按配销价要货,均支持先付款后发货 |
| 门店和门店调拨 | 1. 加盟店和直营店之间不支持调拨 2. 直营店和直营店仅支持按成本调拨,不支持结算 3. 加盟店和加盟店调拨仅支持按配销价,不支持按成本价 | 1. 加盟店和直营店之间支持调拨; 2. 直营店和直营店、直营店和加盟店、加盟店和加盟店之间都同时支持按成本价和配销价,支持调拨结算 |
上线时间
2025年11月5日~2025年11月18日 灰度中
2025年11月18日 全量上线
适用版本
连锁:专业版、旗舰版、至尊版,且开启进出存插件
门店App客户端版本:8.37
使用说明
要货流程: - 门店申请要货,**总部在“要货管理”中,根据实际业务情况,调整数量及价格,完成审核;配货后,无论是加盟还是直营门店的要货,均按“调拨单”**完成调拨出库及调拨入库;
调出方按照自身成本出库,调入方按入库价核算成本;如果门店的财务结算组织不是总部,由调出方发起付款结算;
1. 门店要货的变化说明: 1. 无论加盟门店还是直营门店,在进行要货操作时,新增“支持选择配销价类型”:包括按成本价、自定义配销价。(意思是:这批需要的货物按什么价格结算,既可以按成本价结算,也能自行设定价格结算。)


1. 自定义配销价: 1. 门店申请时无法修改自定义配销价,修改权限统一由总部进行控制及修改;
2. 配销价取值逻辑不变: 优先从配销价管理取配销价,其次从商品库取配销价。按成本价: 1. 系统显示为“-”,不显示实际成本价格;待单据完结后,可在进出存报表中查看;
2. 注意:当门店的结算方式是“先款后货”,则无法选择“按成本价”;新增“支持按要货单位显示该要货单位的配销价”;新增“支持在商品库配置要货单位的配销价”: 1. 设置要货单位的配销价的路径:PC管理后台-商品库-新建/编辑商品

无论加盟门店还是直营门店,要货经过总部审核配货后,均按照“调拨管理”流程来操作(加盟门店不再按照原来的“配销管理”流程操作)

无论加盟门店还是直营门店,若调出与调入数量存在差异,统一通过“调拨差异单”处理完成;不再支持“配销退货单”。
- 总部要货管理的变化说明: 1. 原“直营要货”和“加盟要货”合并为“要货管理”,请在此菜单下进行审核等操作;


2. 门店要货选择的是“自定义配销价”时,无论直营还是加盟门店,均支持在PC管理后台-审核时调整价格及数量;
- 总部进行配货时,无论直营还是加盟门店,均生成“调拨单”,统一通过调拨流程处理完成;(加盟店不再生成配销单)



- 总部进行配货时,无论直营还是加盟门店,均生成“调拨单”,统一通过调拨流程处理完成;(加盟店不再生成配销单)
调拨流程: 1. 调拨管理的变化说明: 1. 创建调拨单时,调拨出库仓或调拨入库仓,均支持选择直营门店或加盟门店;


2. 调拨单支持选择配销价类型:包括按成本价、自定义配销价; 1. 自定义配销价: 1. 调入方为直营门店时:默认取商品库的配销价,支持修改
2. 调入方为加盟门店时:优先取配销价管理中的配销价,无则取商品库的配销价,支持修改
3. 如无配销价权限,则***显示,不支持新建和编辑修改自定义配销价的调拨单- 按成本价: 1. 系统显示为“-”,不显示实际成本价格;待单据完结后,可在进销存报表中查看
2. 当无配销价权限时,支持新建调拨单,但仅支持按“成本价”调拨
- 按成本价: 1. 系统显示为“-”,不显示实际成本价格;待单据完结后,可在进销存报表中查看
配销流程: - 老商家仍然可使用“配销管理”,但今后不再迭代任何功能,请尽量按新的调拨管理完成业务单据。
财务管理使用及前后变化说明
- 组织机构/财务组织
| 功能 | 优化前 | 优化后 |
|---|---|---|
| 财务组织 (有变化) | 商城、门店、合伙人仅加盟店具有财务组织,直营类型无财务组织 | 商城、门店、合伙人不论是直营还是加盟店铺都具有财务组织,即都具备结算和付款能力 |
| 结算财务组织 (有变化) | 不可配置,由店铺经营模式和是否归属合伙人确定: 1. 直营店:由总部代其进行采购和调拨结算; 2. 加盟店:加盟店未归属合伙人时,由自身对外进行结算,加盟店归属合伙人时,由合伙人对外进行结算; | 可配置,结合兼容优化前存量商家线上逻辑、业务场景需要,本期项目上线初始化和可配置逻辑如下: 1. 上线初始化存量老商家(以连锁总部创建时间为准,总部创建时间早于此项目发布时间的商家,即为存量老商家): 1. 直营店:默认结算财务组织是总部,商家可修改为自身结算; 2. 加盟店:默认结算财务组织是自身 ; 3. 直营店归属合伙人:默认结算财务组织是总部,商家可修改为自身和合伙人; 4. 加盟店归属合伙人:默认结算财务组织是合伙人,商家可修改为自身结算; 2. 上线后新增商家: 1. 直营店:默认结算财务组织是自身,商家可修改为总部结算; 2. 加盟店:默认结算财务组织是自身结算 ; 3. 直营店归属合伙人:默认结算财务组织是合伙人,商家可修改为自身结算; 4. 加盟店归属合伙人:默认结算财务组织是合伙人,商家可修改为自身结算; |
| 经营方式 (有变化) | 1. 直营不支持先款后货 2. 直营店跟随总部,归属合伙人的加盟店跟随合伙人,加盟店无归属合伙人的根据自身配置; | 1. 直营和加盟都支持先款后货 2. 直营店可自身或跟随总部,归属合伙人的直营/加盟店跟随合伙人,加盟店无归属合伙人的根据自身配置 |



- 财务管理-成本管理-出入库单原配销和调拨两套结算流程合并成了一套流程,合并后的流程叫“调拨”,所以历史的“配销”类单据全部改名称为“调拨”了,具体如下: 1. 配送入库单(加盟)—>调拨入库单:用来表达原加盟配销入库单和整合后新的调拨入库单;
2. 配送出库单(加盟)—>调拨出库单:用来表达原加盟配销出库单和整合后新的调拨出库单;
3. 要货退货入库单(加盟)—>调拨退货入库单:用来表达原加盟要货退货和整合后新的调拨退货入库;
4. 要货退货出库单(加盟)—>调拨退货出库单: 用来表达原加盟要货退货和整合后新的调拨退货出库;
5. 要货退货差异单(加盟) —>调拨退货差异入库单:用来表达原加盟要货退货和整合后新的调拨退货差异;
6. 配送出库撤回单(加盟)—>调拨出库撤回单 : 用来表达原加盟要货退货和整合后新的调拨出库撤回;
7. 特别说明: 1. 如需要单独查询历史的配销单据,可以根据原店铺经营模式进行识别,即原加盟店单据即为“配销”单据;
2. 存货明细是同逻辑,后面不再赘述;

- 采购结算
| 功能 | 优化前 | 优化后 |
|---|---|---|
| 菜单透出 (有变化) | 仅具有结算能力的总部,加盟合伙人和未归属合伙人的加盟店门店后台透出「采购结算」菜单; | 由于每家开启进出存能力的门店都可以进行对外结算,所以开启进出存能力的门店都具有「采购结算」菜单 |
| 结算能力 (有变化) | 1. 直营店:全部由总部和供应商进行结算; 2. 加盟店未归属合伙人:由自身和供应商进行结算; 3. 加盟店归属合伙人:,有合伙人和供应厦那个进行结算; | 1. 直营店未归属合伙人:可指定结算财务组织是自身或者总部,即由直营店和供应商结算,或者总部代其和供应商结算; 2. 加盟店未归属合伙人:,可由自身和供应商进行结算; 3. 直营/加盟店归属合伙人:,可指定自身或者合伙人和供应商进行结算; |
| 结算操作流程 (无变化) | 1. 采购入库店铺所属结算财务组织,发起结算; 2. 结算单审批,发起付款申请; 3. 付款申请报批、审核,付款方进行付款,收款方进行收款确认; |

- 销售结算-调拨结算-经销结算
| 功能 | 优化前 | 优化后 |
|---|---|---|
| 菜单透出 (有变化) | 仅总部,加盟合伙人,加盟店后台透出 | 总部、合伙人、加盟和直营门店都透出菜单 |
| 结算能力 (有变化) | 1. 因仅能实现加盟店向总部要货流程,总部和加盟店、加盟合伙人进行配销结算; 2. 直营要货、店间调拨不支持结算; | 总部、合伙人、直营/加盟店之间,要货和调拨流程,只要调出方和调入方的结算财务组织不同,即可进行结算; |
| 结算操作流程 (无变化) | 1. 调出方所属结算财务组织后台,发起销售结算,付款方和收款方审批; 2. 付款方生成付款申请,付款和收款方分别进行报批和审批,付款方进行付款,收款方进行收款确认; |


销售结算-调拨结算-代销、联营结算 - 无变化,仅有总部可以进行结算;
数据中心-财务报表
| 报表名称 | 优化前 | 优化后 |
|---|---|---|
| 销售毛利报表 (有变化) | 1. 总部毛利表包含直营、加盟要货和加盟店之间的调拨的数据,但是不包含直营店之间的调拨数据; 2. 直营要货时要货成本价和商品的零售价之间的差值为总部毛利额 ![]() | 总部毛利表剔除了门店向总部要货和加盟店门店之间调拨的毛利数据,此业务场景,可以查询「经营报表-调拨汇总报表」 ![]() |
| 采购往来汇总报表 采购预付款汇总报表 采购往来明细报表 (有变化) | 分店无采购类报表 ![]() | 各分店和合伙人后台都进行了透出: 1. 总部:可以查询下属所有门店的采购数据; 2. 合伙人:可以查看自身和下属店铺采购数据; 3. 门店:可查询自身结算的采购数据; 4. 合伙人、门店后台投放角色:高级管理员,普通管理员和财务 ![]() |
| 进销存报表 (有变化) | 1. 总部分为直营和加盟两张报表,门店经营模式变化时,必须要切换报表查看; 2. 由于本次迭代后底层都是按配销单据流转,为了使得历史旧报表数据更新正常,直营报表新增字段「配销收货」用来表达直营店之间的调拨数据 ![]() ![]() | 1. 新增了聚合直营和加盟店的新进销存报表: 1. 期初库存:即查询时间范围内前一天的期末库存成本; 2. 采购入库:同当前进销存报表,采购入库金额和数量; 3. 采购退库:同当前进销存报表采购退厂,即采购入库后,退库给供应商的出库金额和数量; 4. 销售退货入库:同当前进销存报表销售退货,即退货入库的金额和数量; 5. 销售出库:同当前进销存报表销售发货,即销售发货出库的金额和数量; 6. 调拨入库: 1. 定义:所选时间范围内,总部、其它分店调拨、配销给此库存单元的商品入库数量和入库成本; 2. 取值逻辑:原进销存报表配销退货+配送收货+退配收货+调拨收货,即要货调拨入库的数量和金额; 7. 调拨出库: 1. 定义:所选时间范围内,此库存单元调拨、配销给其它库存单元的商品出库数量和出库成本; 2. 取值逻辑:原进销存报表配销发货+配送发货+退配发货+调拨发货,即要货调拨出库的金额和数量; 8. 加工、日常损益、盘点盈亏,同当前进销存报表; 9. 期末库存=期初库存+当期发生额(出库都按负数统计) 2. 新进销存报表数据: 1. 数据可用范围:本次项目上线后新发生的数据进入新报表,历史数据请查看原进销存报表 2. 投放策略: 1. 上线后新商家仅可见新的进销存报表,旧进销存报表不可见; 2. 新的进销存报表权限和原进销存报表一致,即高级管理员,普通管理员,财务; 新商家 ![]() 存量商家 ![]() 新进销存报表详情页面 ![]() |
| 调拨往来汇总报表 调拨预付汇总报表 调拨往来明细报表 (有变化) | 1. 总部仅能看到加盟要货收款方是总部的数据; 2. 合伙人和分店都无法查看 ![]() ![]() | 1. 总部可以看到直营/加盟要货,分店之间和分店调拨结算的数据; 2. 合伙人后台:可以看到下属店铺和自身数据; 3. 门店后台:可以看到付款方或者收款方是自身的数据; 4. 合伙人、门店后台投放角色:高级管理员,普通管理员和财务 ![]() |
问题和解答
问题1:当前店铺都支持修改店铺的结算财务组织,如果有入库待结算的单据,修改了结算财务组织,修改前后历史待结算单据的结算财务组织有变化吗?
答案1:
经销结算:在采购和调拨入库时,入库单上记录了当时入库时此单据对应的结算财务组织,所以店铺结算财务的修改后,历史未结算单据还是按照修改前的店铺结算财务组织进行结算;
代销、联营:目前代销、联营都是付款方和总部进行结算,修改付款方店铺的结算财务组织后,历史数据按修改后的付款方结算结算财务组织进行结算;
问题2: 当前以此项目上线时间为标准,存量商家和新商家(连锁以总部创建时间为准)可配置的结算财务组织有什么不同吗?
答案2:
存量商家:
直营店未归属合伙人时,结算财务组织可选自身和总部,和线上逻辑保持一致,默认为总部;
直营店归属合伙人时,结算财务组织可选自身、归属合伙人和总部,和线上逻辑保持一致,默认总部;如果店铺取消归属合伙人,那么系统将默认选中总部,商家可根据业务再进行配置调整;
加盟店未归属合伙人时,结算财务组织可选自身;
加盟店归属合伙人时,结算财务组织可选自身和归属合伙人,和线上逻辑保持一致,默认归属合伙人;如果店铺取消归属合伙人,那么系统将选中自身;
新商家:
直营店未归属合伙人时,结算财务组织可选自身和总部,和线上逻辑保持一致,默认为总部;
直营店归属合伙人时,结算财务组织可选自身、归属合伙人,和线上逻辑保持一致,默认归属合伙人;如果店铺取消归属合伙人,那么系统将默认选中自身,商家可根据业务再进行配置调整;
加盟店未归属合伙人时,结算财务组织可选自身;
加盟店归属合伙人时,结算财务组织可选自身和归属合伙人,和线上逻辑保持一致,默认归属合伙人;如果店铺取消归属合伙人,那么系统将选中自身;
问题3: 本次项目迭代前直营店之间、加盟店之间调拨都不支持结算,本次项目上线后都支持结算了,那历史调拨数据是怎么样的?
答案3:本次迭代后,以“入库时间”为标准,在项目发布前入库的单据依然不支持结算,项目发布后入库的单据,按照本项目逻辑支持结算。
推荐文章
查看更多猛犸象全域会员数字化转型,MAMMUT LIFE启动发力
【猛犸象案例】分析高端户外品牌Mammut全域数字化会员体系转型战略。 打通全渠道数据实现会员整合,DTC私域官网构建、AI智慧导购赋能、服务小程序承载赛事和社区活动提高粘性,以及装备养护服务体系。探索品牌如何通过有赞新零售赋能,实现新零售增长、全域经营与高效转化。
为什么年营收 20 亿的户外品牌,都在自建“全域会员体系”?
深度拆解运动户外品牌数字化转型策略 。面对流量贵、数据断流等痛点,通过搭建全域会员数字化体系,打破信息孤岛 。利用全渠道画像、赛事联动与专属顾问服务提升 LTV(客户生命周期价值),助力品牌实现留存带动增长,成功穿越行业周期 。
什么是客户体验设计?客户体验设计怎么优化?提升满意度方法解析
客户体验设计是指在客户与品牌接触的每一个环节都倾注关怀和周到考虑。
复购率80%!可孚医疗如何把“私域”做成“服务场”?
医疗健康商家如何解决私域拉黑率高、复购率低的问题?本文深度复盘可孚医疗案例,解析其如何摒弃“免费广告轰炸机”思维,转型“服务型私域”。通过组建健康管理师团队、利用有赞CRM建立自动化SOP,将动态血糖仪用户复购率提升至80%。附送有赞消费医疗全域运营解决方案。













