《数字时代中国鞋服行业增长新途径》






零售消费品行业数字化进程在疫后进入加速期,消费者的购物习惯和偏好因此发生较大变化。新变化对全行业提出了诸多新挑战。鞋服品牌和企业因而面临三大难题:消费者的变化,增长乏力以及品牌应对效率,具体来说: 1.崛起的 Z 时代们更加个性化和多元化,厌恶严肃刻板,更加偏向运动风和休闲风,购买习惯也发生了天翻地覆的变化,品牌该如何与这批年轻人打交道? 2.以前赖以生存的零售店铺生意日益萎缩,而电商(传统电商)成本又逐年高企。如何平衡线上与线下的矛盾,哪里又有健康增长的“蓝色航线”? 3.时尚“潮”化,日潮、韩潮、国潮纷纷袭来,热款变换“快”字当头,如何精准预判和飞速应对? 面对难题,我们认为数字化乃解题关键,其中有三条路径或可破局: 1.利用大数据重构品牌与消费者关系 2.利用私域发力增长新蓝海 3.利用数字化赋能产品研发和供应链效率 更多内容查看完整报告获取~
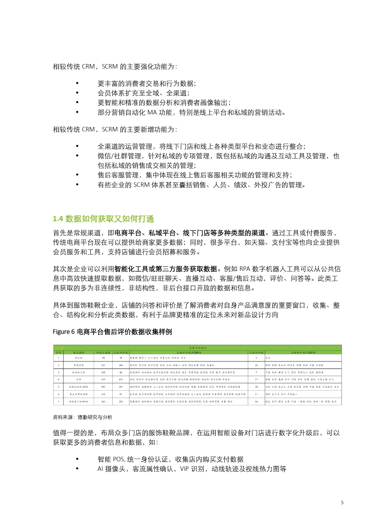
2023-08-11





