公域获客
多渠道和内容营销
私域复购
私域客户沉淀和运营
门店效率
门店运营和连锁管理
智能升级
智能托管和智能体
有赞行业报告
/
行业报告
/
文创及其他
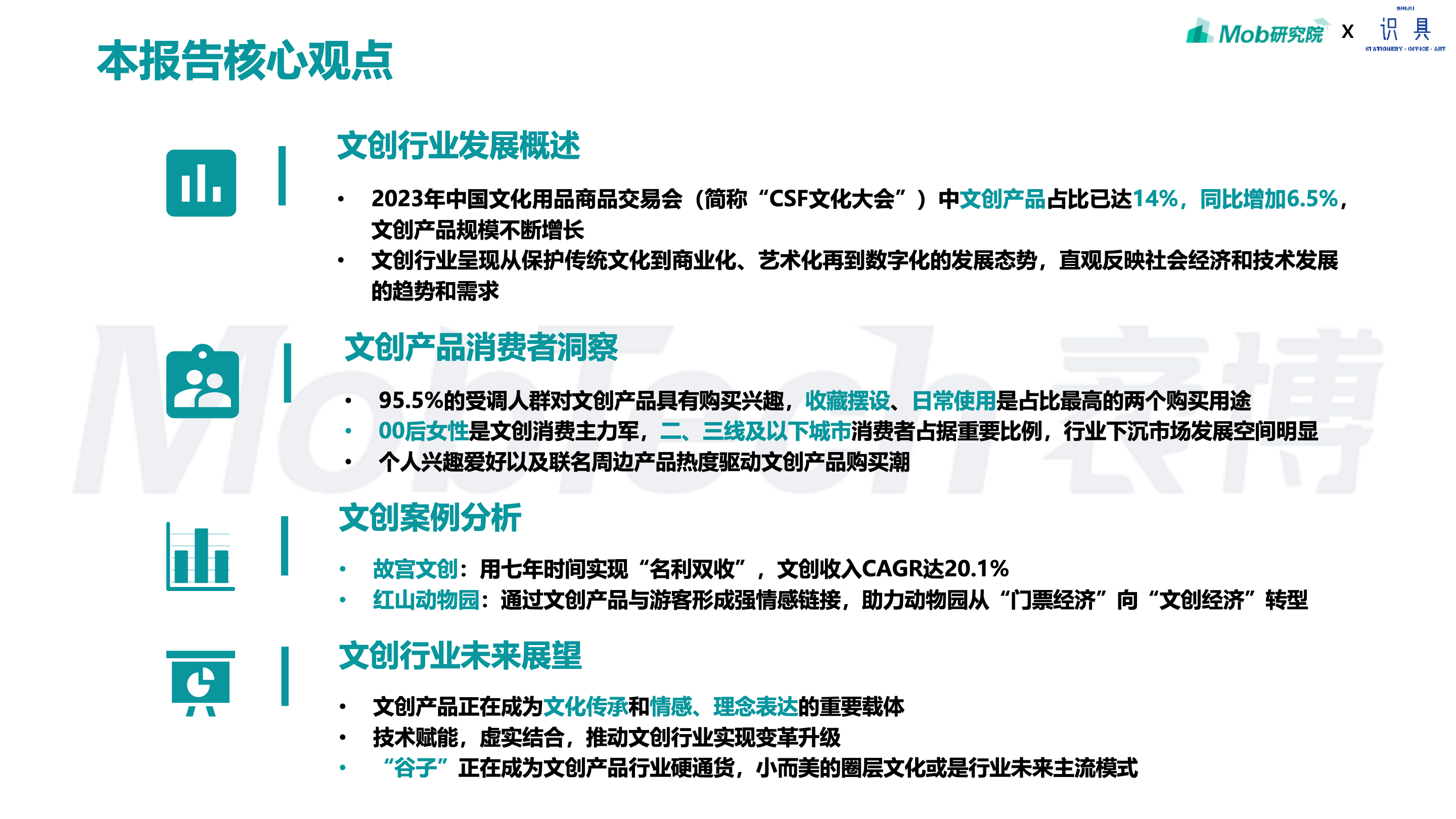
《2024年文创行业报告》
如何在2024年,做好文创生意?
会员运营
增购复购
大促活动
门店经营
23年开始旅游市场迎来了显著的复苏,有持续走红的长沙、西安、贵州村超,也有今年的爆款哈尔滨、淄博,游客的增长带动了这些城市的酒店、旅游、餐饮及零售等产业的消费提升。
2024-08-15
《2024年文创行业报告》
点击免费查看完整内容
有赞陪你一起做好生意
有赞正在帮助宝洁、TCL、农夫山泉等 55,833 个品牌,
赋能 2,058,344 名销售员成交,
成功与 122,643,473 位消费者建立可持续的客户关系
注册并免费试用
与产品专家交流
与我们联系
将有专人为您提供经营建议、解决方案、专业答疑等
预约回电
我已阅读并同意
《隐私政策》
和
《用户协议》