报告|现制茶行业未来五年依旧处于黄金增长期,年轻女性为消费主力军






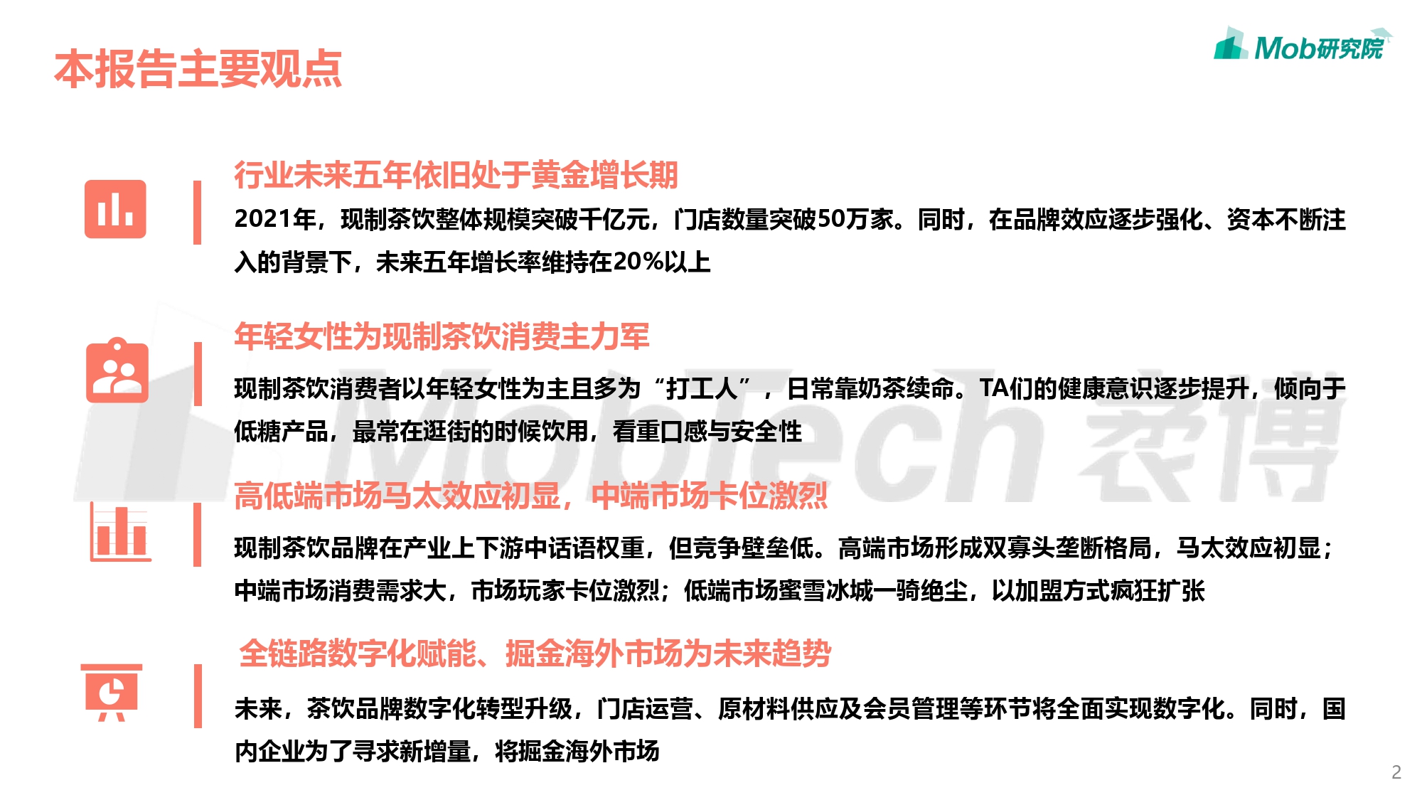
现制茶行业这么火?这里总结了秋天的第一份茶饮报告: 1.行业未来五年依旧处于黄金增长期 2021年现制茶饮整体 规模突破千亿元 门店数量突破 50 万家 。 同时 在品牌效应逐步强化 、 资本不断注 入的背景下 未来五年增长率维持在 20 以上 2.年轻女性为现制茶饮消费主力军 现制茶饮消费者以年轻女性为主且多为打工人日常靠奶茶续命。TA 们的健康意识逐步提升,倾向于低糖产品,最常在逛街的时候饮用,看重口感与安全性高。 3.低端市场马太效应初显,中端市场卡位激烈 现制茶饮品牌在产业上下游中话语权重,但竞争壁垒低。高端市场形成双寡头垄断格局,马太效应初显;中端市场消费需求大,市场玩家卡位激烈;低端市场蜜雪冰城一骑绝尘,以加盟方式疯狂扩张。 4.全链路数字化赋能、掘金海外市场为未来趋势 未来,茶饮品牌数字化转型升级门店运营、原材料供应及会员管理等环节将全面实现数字化。同时,国内企业为了
2021-09-16





