《有赞新零售潮流新秀商家案例UIIJII》






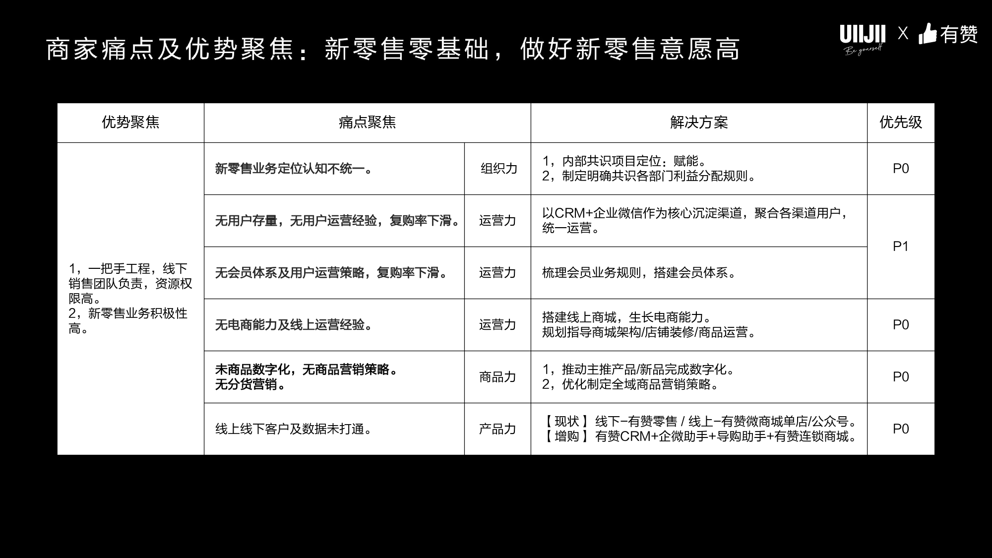
UIIJII是由供货商转为品牌专卖店经营,其中以加盟渠道为主,贡献95%以上的收入来源。 21年创立新品牌,开展直营模式,并且想通过直营店跑通新零售模型,赋能加盟体系。 商家核心经营场景是加盟商体系,其中加盟商画像以小微个体户为主。 商家想通过跑通直营店新零售模型,赋能加盟体系,提高加盟体系的市场竞争力。但是直营门店经验零基础/私域运营零基础。 在这样的背景下,有赞新零售是如何帮助商家落地新零售并实现全域GMV增长超98%的? 1.增触点,强触达 以企微为核心沉淀渠道,同时延伸私域多渠道交叉沉淀,多触点布控,强化商家用户触达效率及能力。 2.数字化,强导购 武装导购线上服务/销售能力,管理导购加好友,执行触达任务,完成门店客资沉淀 ,提高客户服务 3.助到店,强引流 运营会员营销/营销活动,引导门店或线上店铺消费。 更多细节可查看完整内部干货获取~
2022-09-06





