share

《2026新茶饮行业白皮书》2029年预计可触达超过6.5万亿元的市场

推广获客成交转化增购复购社交裂变会员运营门店经营

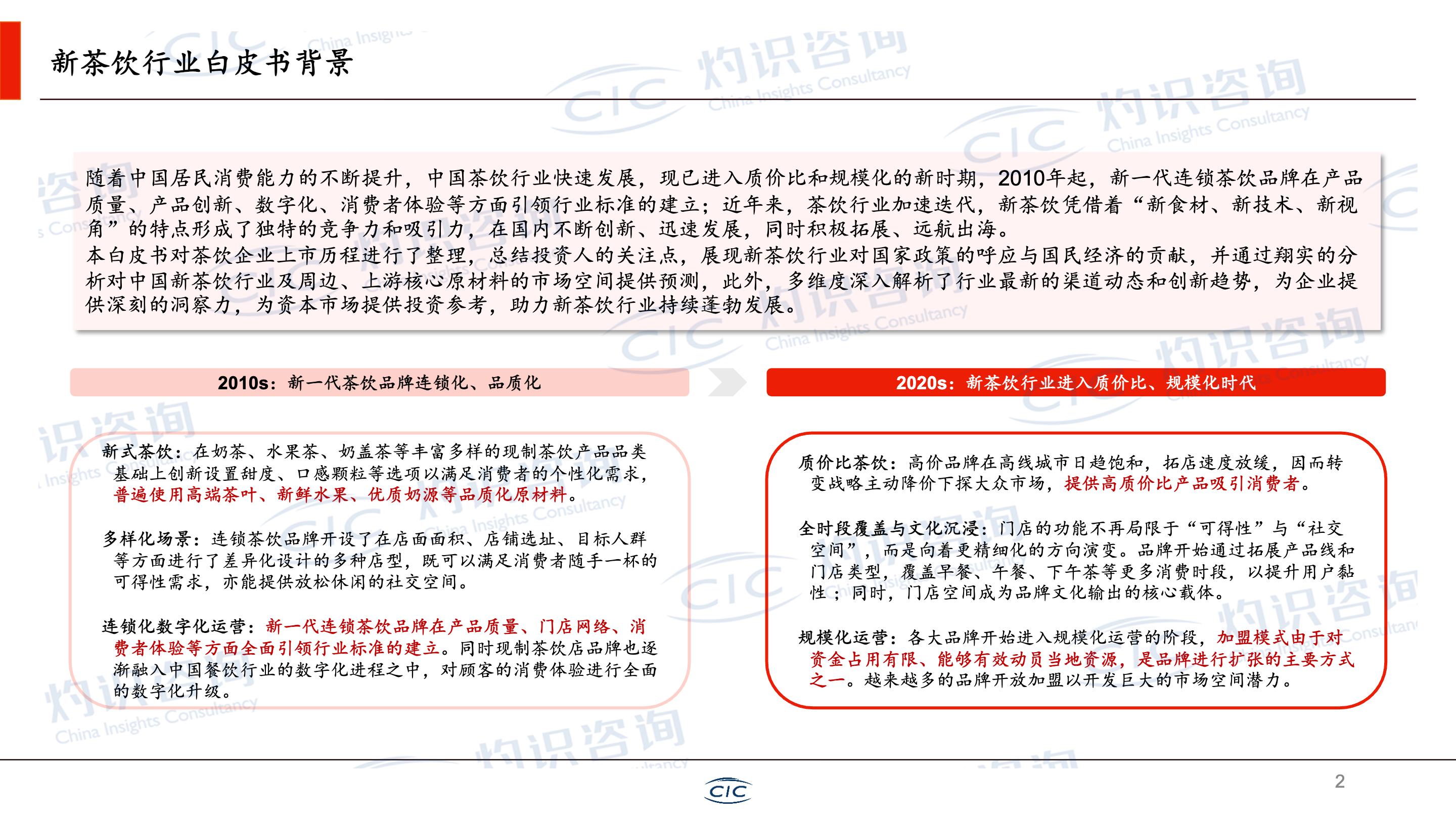
本白皮书对茶饮企业上市历程进行了整理,总结投资人的关注点,展现新茶饮行业对国家政策的呼应与国民经济的贡献,并通过翔实的分析对中国新茶饮行业及周边、上游核心原材料的市场空间提供预测,此外,多维度深入解析了行业最新的渠道动态和创新趋势,为企业提供深刻的洞察力,为资本市场提供投资参考,助力新茶饮行业持续蓬勃发展。

2026-03-26

《2026新茶饮行业白皮书》