share

《2025年中国披萨行业研究及消费趋势报告》披萨消费5大趋势深度解读

会员运营成交转化增购复购社交裂变门店经营

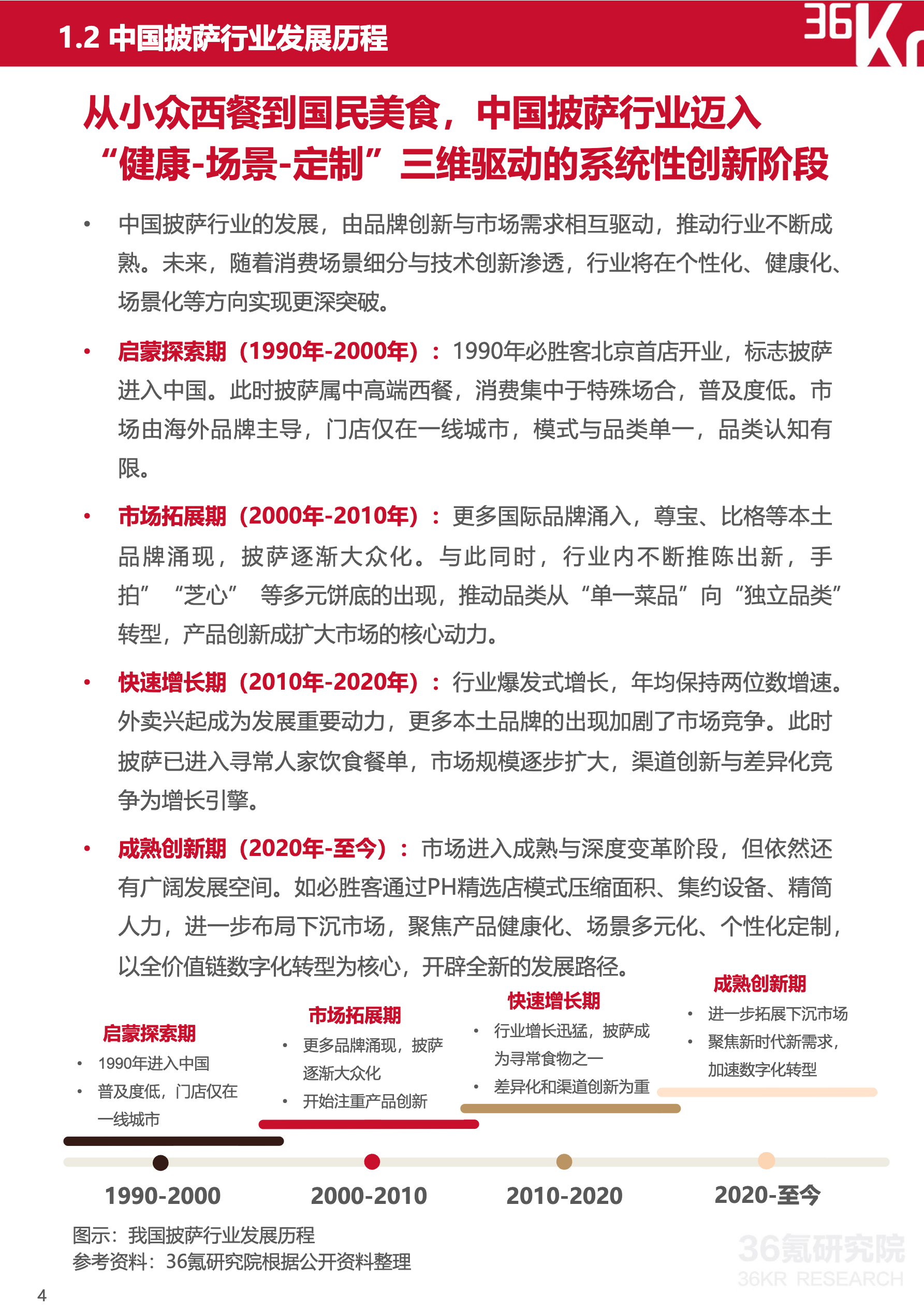
中国披萨行业市场规模在2024年已达480亿元,预计2027年将增长至771亿元,2022年至2027年年均复合增速达15.5%。市场呈现高度集中化趋势,行业连锁化进程加速,下沉市场潜力显著。消费者用户画像和消费趋势如何呢?查看完整报告获取更多消息~

2025-09-22

《2025年中国披萨行业研究及消费趋势报告》