share

《内部干货:20条包裹卡技巧》客户扫码率超30%!(内含16个商家案例)

社交裂变成交转化客户留存增购复购会员运营

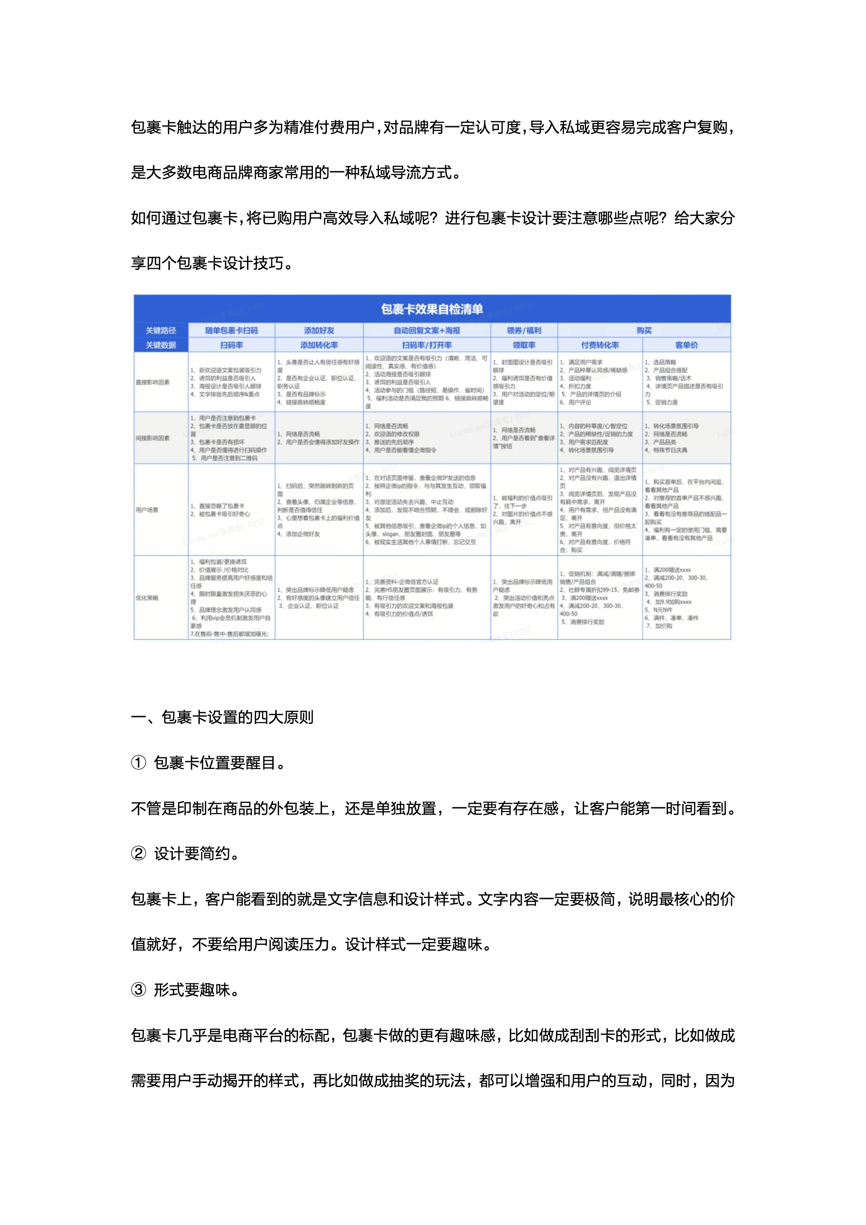
包裹卡触达的用户多为精准付费用户,对品牌有一定认可度,导入私域更容易完成客户复购,是大多数电商品牌商家常用的一种私域导流方式。 如何通过包裹卡,将已购用户高效导入私域呢?进行包裹卡设计要注意哪些点呢?给大家分享四个包裹卡设计技巧。

2024-12-05

《内部干货:20条包裹卡技巧》