研究报告|医美行业:互联网医美平台逐渐成为主流营销手段






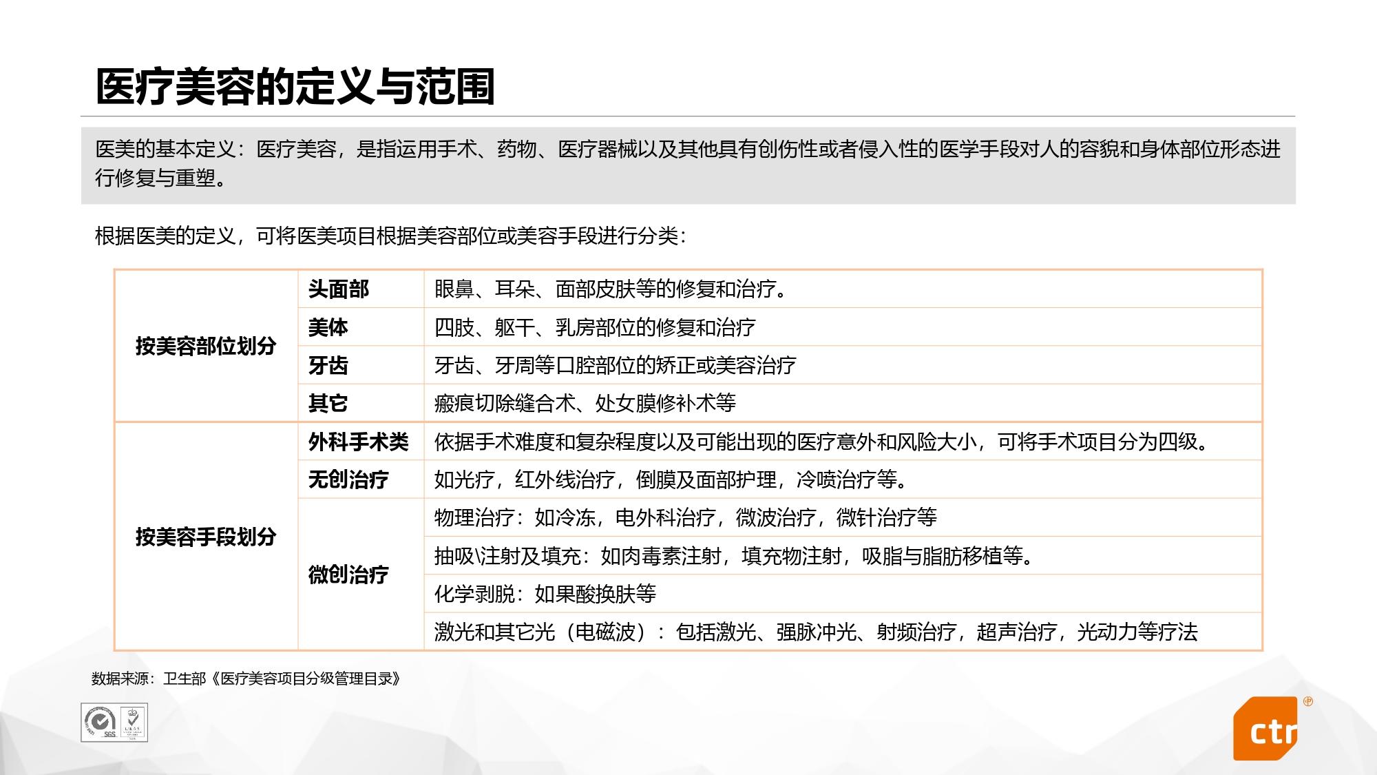
我国医疗美容市场处于快速发展期,市场仍保持高速增长。 需求大、供给不足是我国医疗美容市场的现状,成本与价格是医美行业面临的发展瓶颈,且目前市场鱼龙混杂,亟需进一步规范。 由于政府不断地加强监管,医美行业发展迈入正轨。 传统医美行业痛点刺激互联网医美发展,比如互联网医美的积极影响之一:打破信息壁,重塑良性行业环境;之二:多重流程筛选正规商家和产品,净化医美环境。 那么目前互联网医美平台发展现状到底如何,传统医美商家又该如何结合如何转型呢?可查看以下完整报告。
2021-05-19





