share

《2025年中国AI新时代内容营销行业洞察报告》AI时代怎么做内容营销?

推广获客成交转化增购复购社交裂变

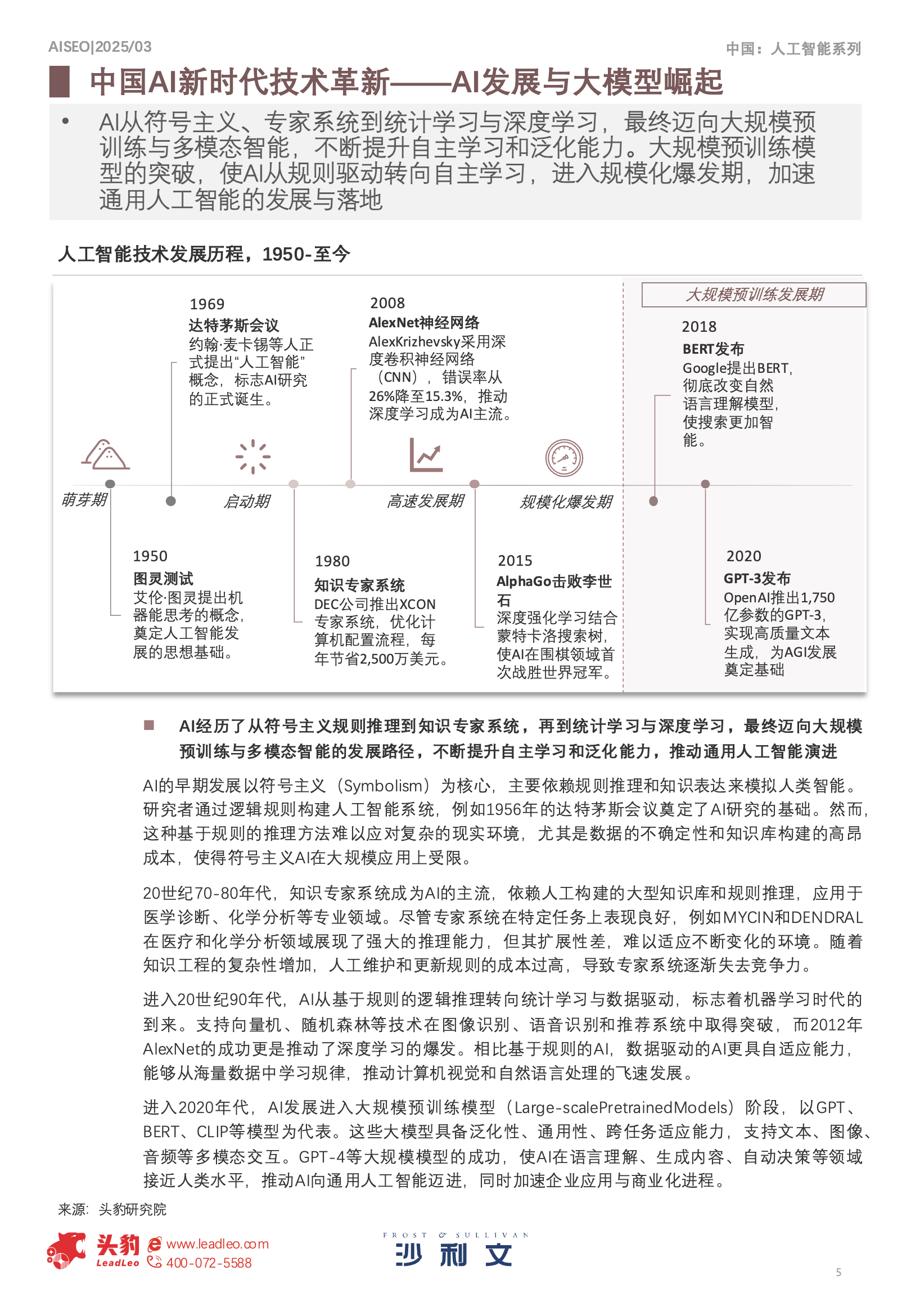
AI全面重构了内容生产、流转和消费的生态链,通过自动化和智能化提升内容生成的效率与质量,推动内容的多样化与规模化发展。借助精准推荐和高效筛选,AI加速信息流通与 价值实现,品牌在AI时代到底该如何做内容营销?

2026-04-13

《2025年中国AI新时代内容营销行业洞察报告》