share

《2025食品行业发展趋势报告》掘金AI新餐饮时代

推广获客成交转化增购复购社交裂变

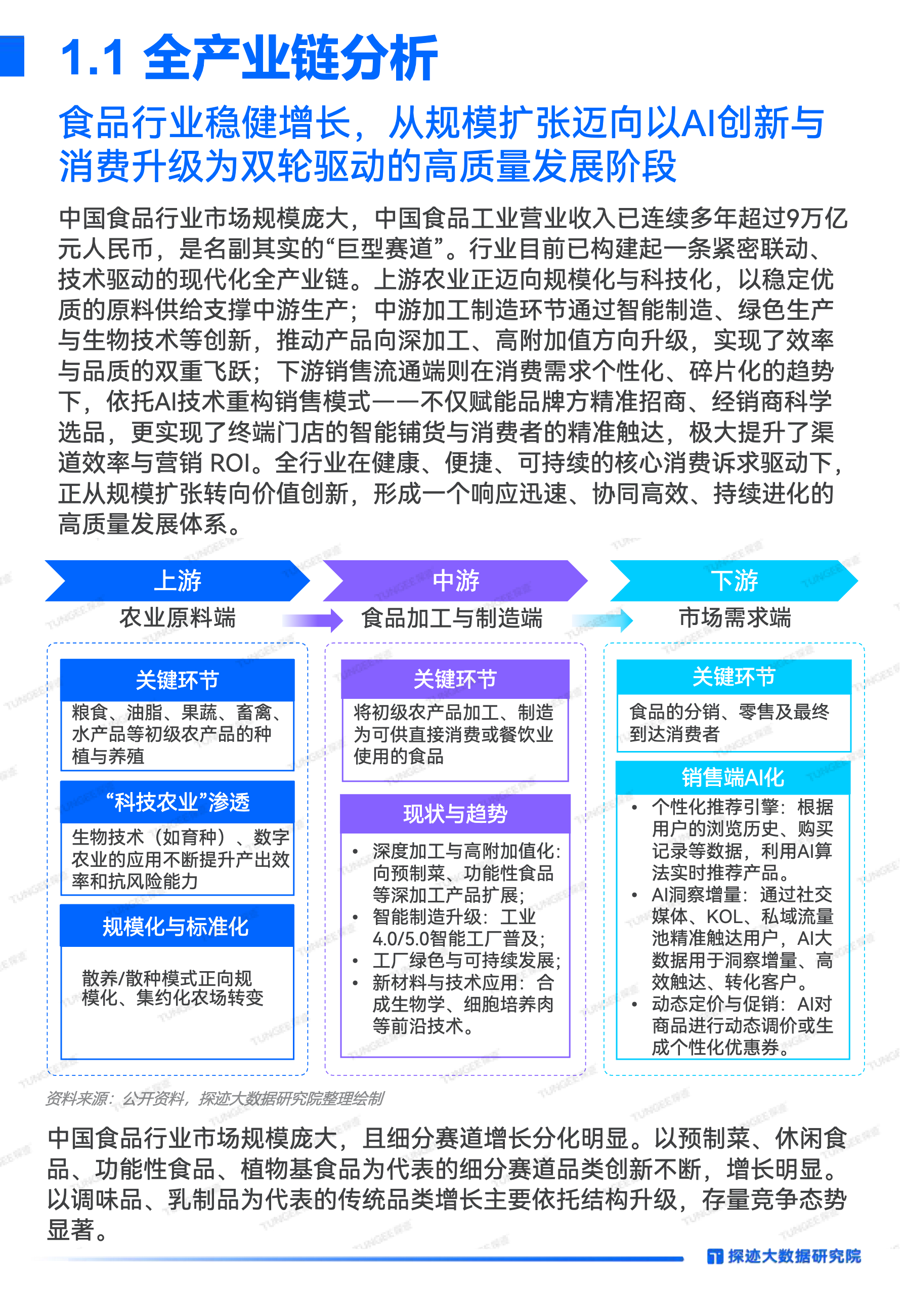
综合来看,食品行业的这些变革正在推动一场深刻的“价值跃迁”,从过去单纯的价格和渠道竞争,转向技术、品牌和供应链的综合较量。探迹科技结合当下市场趋势、行业竞争格局、AI技术在食品行业的成功实践推出本报告,并将主要内容概括为以下五大观点,查看完整内容获取更多信息~

2025-10-22

《2025食品行业发展趋势报告》