公域获客
多渠道和内容营销
私域复购
私域客户沉淀和运营
门店效率
门店运营和连锁管理
智能升级
智能托管和智能体
有赞行业报告
/
行业报告
/
医疗健康
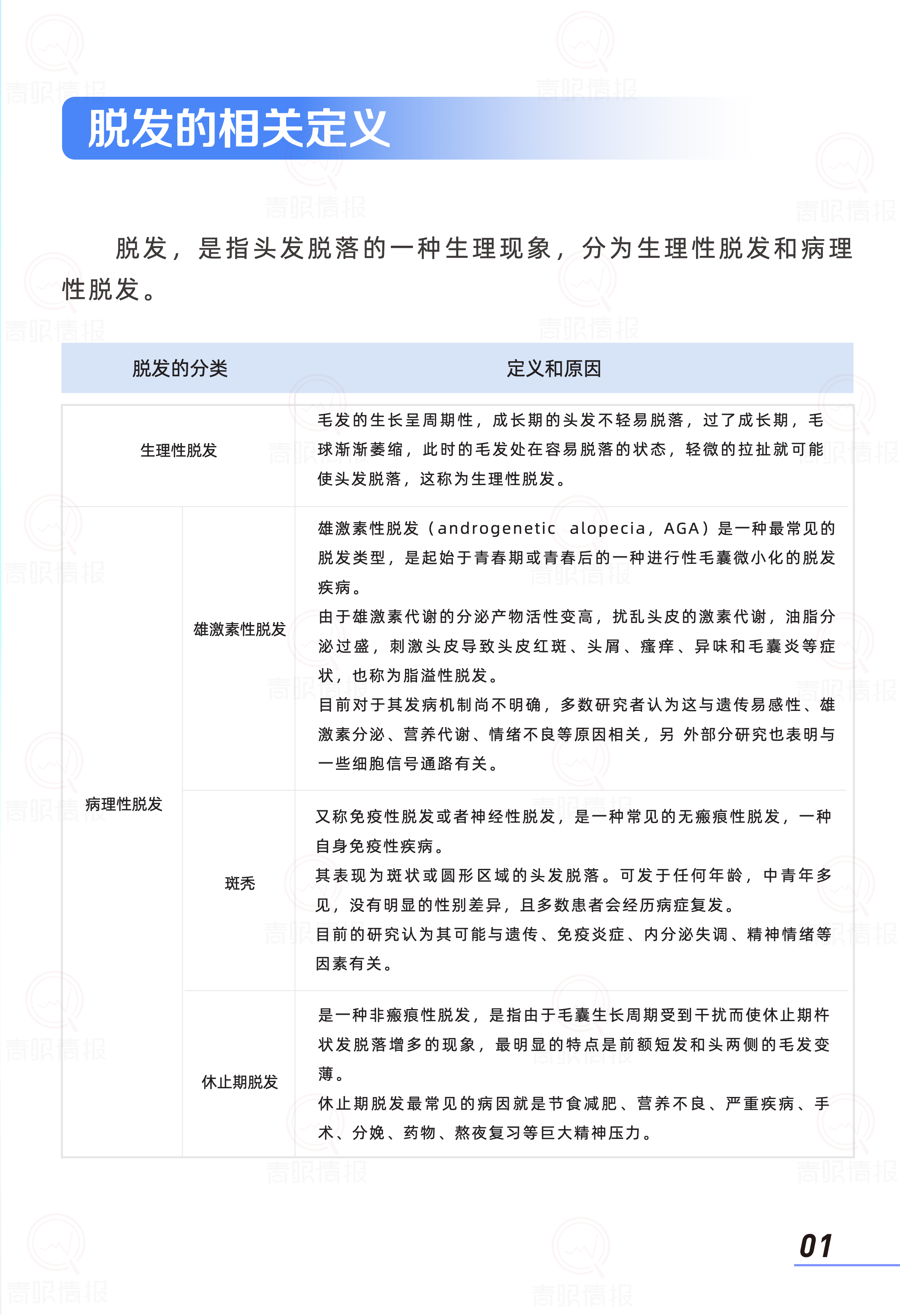
《防脱洗护行业消费者洞察报告》
如何抓住300亿的防脱市场?
推广获客
成交转化
增购复购
会员运营
社交裂变
全球防脱市场增长快,中国2030年将破300亿,谁在买?怎么买?点开了解!
2025-04-15
《防脱洗护行业消费者洞察报告》
点击免费查看完整内容
有赞陪你一起做好生意
有赞正在帮助宝洁、TCL、农夫山泉等 55,833 个品牌,
赋能 2,058,344 名销售员成交,
成功与 122,643,473 位消费者建立可持续的客户关系
注册并免费试用
与产品专家交流
与我们联系
将有专人为您提供经营建议、解决方案、专业答疑等
预约回电
我已阅读并同意
《隐私政策》
和
《用户协议》