《折扣零售经济分析报告》




目前国内折扣经济浪潮下,我们发现: ①国内软折扣模式受益于疫情尾货增长的时代背景快速兴起,发展至今面临尾货供应渠道分散、门店毛利率受尾货影响波动大等挑战,赛道正在自我变革; ②量贩零食作为零售折扣行业最先跑的业态,在某些维度已经有了硬折扣的雏形。资本关注度高,行业竞争相对充分,新进入者大量涌现,后期长尾品牌出清、行 业格局有望优化,龙头优势或将进一步凸显。 ③硬折扣零售在国内市场方兴未艾,参考海外成熟代表,硬折扣模式具备穿越经济周期的能力,“高质低价”产品背后是整个零售体系的系统性优化,优秀的企业能够在采购、物流、门店和总部各个环节都做到极致成本压缩、效率优化。 折扣零售经济发展如何?未来趋势如何?查看完整报告了解更多信息~
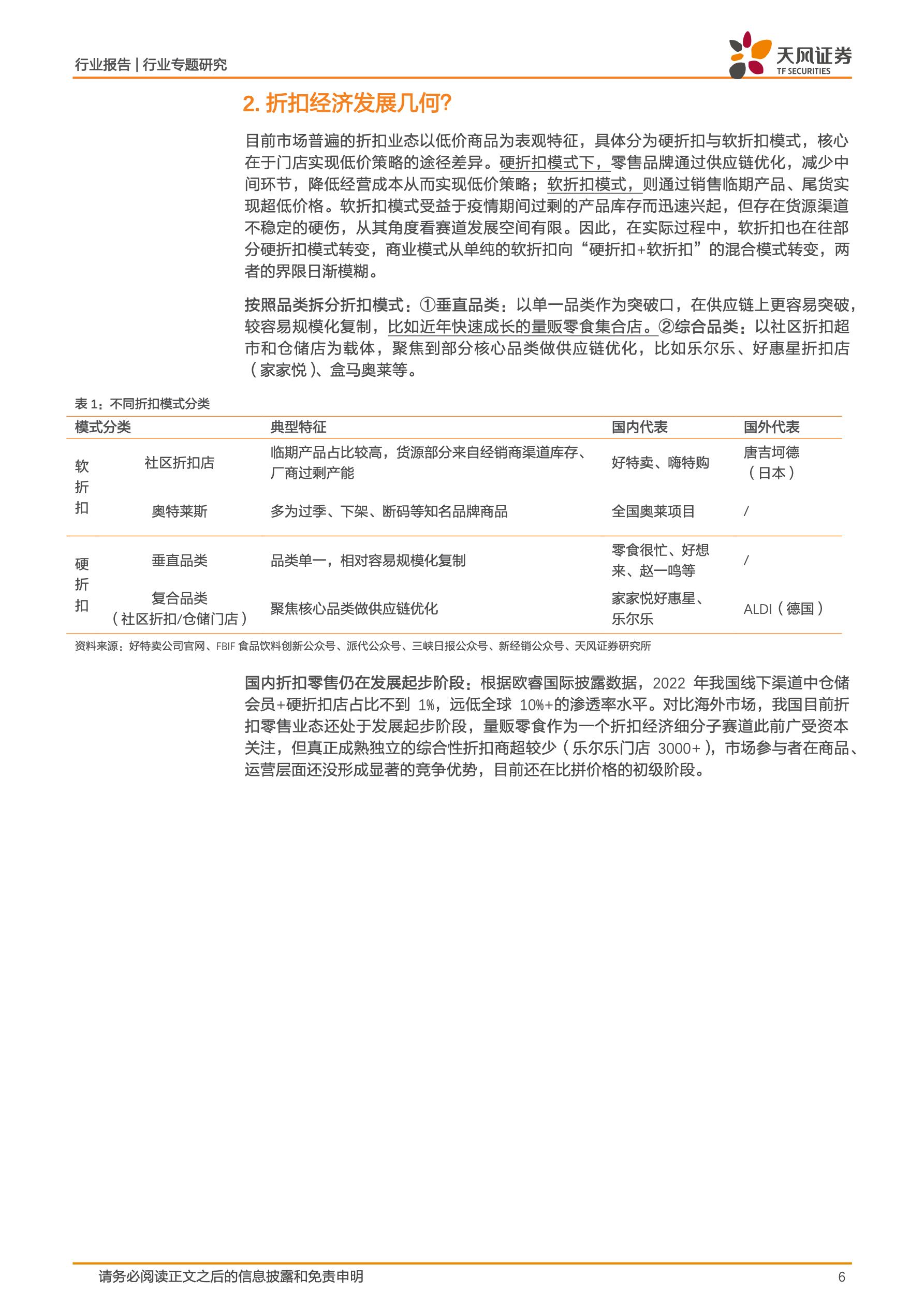
2024-06-26



