微信卖货怎么用小程序商城?微信私域运营玩法实操
说起微信卖货,就不得不提到微商。微商兴起于 2012 年,因其代理模式裂变速度极快,导致出现了各类擦边产业链,国家开始严厉打击。即便如此,微商仍朝着正面的发展趋势前行。如今的微信卖货,其实归根结底还是微商,只不过现在的微商通过小程序商城在微信生态圈卖货以一种更加合法化,规范化,智能化,便捷的形式存在。
为了可持续发展,越来越多的商家开始布局小程序商城,从0到1,从无到有,开通小程序商城,在微信生态建立一套完整的产业链。
不过,大部分商家在微信运营方面仍处于 0 基础状态,毫无头绪与方向。例如,开通了小程序商城,却不知如何借助微信生态进行营销推广,怎样才能将自己的商品卖出去。
微信小程序商城=小程序商城=有赞微商城,是一个集成了丰富功能的在线销售平台,帮助商家在微信生态下建立和运营自己的私域商城。基于微信小程序的灵活性和便捷性,小程序商城可以让商家轻松上架商品、策划营销活动和管理订单,并通过社交媒体、直播和会员管理等多种方式实现全渠道营销和用户互动,提升销售转化率和客户忠诚度。
免费试用7天,了解更多>>有赞微商城 - 微商城管理系统,微商城开通方案,小程序商城开通 |

小程序商城页面形态
想象一下,倘若您是从事微商工作,在微信卖货并积累了众多用户。每一次用户下单,都是通过个人聊天完成。用户在您这儿购买的流程如:1. 转账给您;2. 把收货地址发给您;3. 您开始手动收款,4、手动将收货地址复制到快递 APP 或快递小程序上进行发货,5、要处理打包,等待快递揽收。
你甚至连订单打印机都没有,而且微信提现手续费还要收取千分之三。整个过程您会感到异常吃力,并且难以管理。
假设开通了一个微信小程序商城,你仅需向客户发送你的小程序商品链接,客户便能自动下单购买。在小程序商城后台,你能够接收用户的欠款、用户的订单地址。同时,你的仓库连接着一台自动订单打印机,不会遗漏任何一个订单。最为重要的是,商城后台提现时普通转账无需手续费,快速到账的手续费仅为 0.1%(千分之一)。
1、使用普通到账功能不收取手续费;
2、使用快速到账功能,按提现金额的0.1%收取手续费;最低2元,不足2元按2元收取手续费。

平台性质:依赖于个人社交网络,如微信朋友圈、微信群等,进行商品的推广和销售。 用户体验:用户体验较为简单,通常通过图片和文字介绍商品,交易流程极其不规范。 交易安全性:交易多基于信任,可能存在一定的风险,如假冒伪劣商品、资金安全等。 客户管理:客户管理较为松散,依赖于个人关系维护,难以实现规模化管理。 流量获取:流量主要来源于个人社交圈,增长速度有限,且难以突破社交圈的限制。
| 平台性质:基于微信小程序平台,拥有独立的在线商城,可以提供更正规的购物体验。 用户体验:提供更丰富的用户界面和交互设计,支持更流畅的购物体验,包括商品浏览、搜索、下单、支付等。 交易安全性:通常有更严格的审核机制和交易保障,提供更安全的支付方式,如微信支付。 客户管理:可以利用后台管理系统进行客户数据分析、会员管理、营销活动等,实现更高效的客户关系管理。 流量获取:可以通过微信搜索、公众号推广、朋友圈广告等多种渠道获取流量,有更大的流量获取潜力。 |
只需4步骤,快速开通小程序商城,快速上线微信小程序商城并不复杂,只需按照以下四个主要步骤就能顺利完成。具体的步骤和详细说: 微商城小程序怎么开通?快速上线小程序商城4步骤
免费试用7天,了解更多>>有赞微商城 - 微商城管理系统,微商城开通方案,小程序商城开通 |

对于做微商的商家,一个产品,就相当于一个微信个人号,一个人,也是一个社群 KOL。让一个微信个人号能够达成引流、转化、复购、转介绍的商业闭环,这是在微信卖货成功的基础。倘若你的微信个人号无法卖货,那么你的小程序商城卖货就难以有效开展。
首先微信个人号私域流量的主角是“人”,比起直接和你家的品牌打交道,人们更愿意和诸如掌柜或者店长 交朋友。主推“品牌”的朋友圈只有产品刷屏,但人的朋友圈应该有生活百味。比如“秦麻麻”公众号 下的“包妈小助手”和她的客人们不是买卖关系,而是姐妹儿、是闺蜜,是一起分享育儿知识和生活经 验的朋友。
其次,角色要有价值,要“有用和有趣”,用真才实学把自己打造成行业“鉴赏家”。这样你的微信好友才能在相应领域内遇到问题时第一时间想到你、咨询你,把你当成他某一个领域内最值得信赖的朋友。 值得信赖的朋友才有价值,有价值才能商业变现。但同时也要有一定趣味性,一个严肃无趣的专家朋友 并不受人欢迎。
• 微信头像
建议微信头像使用本人真实照片,或者其他和本人、产品相关的图片,这样可以给人一种真实感,也有 利于个人品牌的塑造,注意照片的美颜和美化。一旦确定了名称和头像就不要轻易修改,保持固定的品 牌认知很重要。
|
|
• 微信昵称
建议简单、直接、明了一点,可以是【店名】+【你的名字】,如有赞飞飞。也可以是店铺名的昵称, 如微商城名称是【吃货商城】,个人号叫吃货小明。这样既可以突出你的店铺和品牌,还可以让人记住 你本人,给人一种真实可信赖的感觉。
• 微信签名
能够体现个人特色,避免非常官方的内容。

来源:魔兮少奶奶&极客农场
• 朋友圈背景图
微信朋友圈最上方的相册封面也是个重要宣传窗口,陌生人关注后第一眼看到的就是这个地方。可以在 这里呈现店铺的LOGO、名称、产品或者活动等。(注:相册封面图片的尺寸为640*640,否则图片不 能完全呈现出来)

如何向粉丝展现个人的形象,除了头像、昵称、个性签名、背景图这 4 方面外,还需要打磨朋 友圈的日常内容输出。比如生鲜果蔬类目下微信号的定位就是,他不仅卖生鲜水果、还是生鲜水果领域 的专家,知道什么水果是好的,比别人更会吃水果,而且还很会撩、很有趣。
• 内容方法:微信个人号发圈方法论:
广告类发圈公式一:“精修图片”或“动态短视频”宣传商品+促销
广告类发圈公式二:超强代入感的试食+老顾客评论
广告类发圈公式三:专家身份+真人出境+专业知识输出
通用发圈公式四:自拍和个人生活照“照骗”
通用发圈公式五:热点时事
通用发圈公式六:日常生活、工作剪影
• 注意事项:
1、给每张图片或者短视频中打上自家的LOGO。
2、通过微信转账成交的好友,引导线上购买可以通过首单优惠或砍价拼团等活动进行消费习惯的改变, 同时告知顾客购买时填写过一次地址,下次购买就非常方便等信息进行顾客消费习惯的改变。
• 不要发:
负面、负能量信息;
谣言,标题党文章;
购物链接,过于硬性直白的广告;
刷屏(己所不欲勿施于人)。
• 发圈时间:早上7:30—9:00、中午11:00—13:00、下午16:30—18:00、晚上20:00—23:00在大家刷手机 的集中时间点发朋友圈,才能让更多的人注意到你发的内容。
• 一天发几条朋友圈:建议每天的朋友圈动态不超过5条,且内容要更多为工作、生活、学习、娱乐等 内容,少量为朋友圈的软广/硬广。每天都刷屏发广告的人,只有一个结果,那就是被屏蔽。
• 概述:
发布的内容尽量能够让看到的人容易产生共鸣,或留言互动,尽可能多的与别人互动。好友少 的时候积极评论别人的内容,好友多了之后尽量回复每一条留言。总之要让好友觉得你在乎他们,并且 让他们觉得你真诚,不做作。偶尔也可以调侃下,比如之前看到别人晒买的零食,可以进行这样的回复: “怎么没有我们家的零食,差评!” 一个微信个人号属性,有时候代表了你的品牌属性,你说的每一句话,发的每一条朋友圈,都将影响到你的品牌属性是被加强了还是削弱了。
• 互动方式:
1、点赞互动发布朋友圈并说明第几个点赞的人获得**奖励(优惠券&赠品&试吃礼包等等)除了向好友求赞,还建议经常给好友点赞,培养“一来一往”的互动模式。(但是切忌每条都点赞,这和刷屏一样令人反感。而且有些内容并不适合点赞,这个时候就要看清楚用户的朋友圈内容。)
2、转发集赞享优惠转发店内优惠活动或新品海报,集*赞,享*优惠。
3、推荐新好友得红包老客推荐新客添加店主微信,两人都能获得**福利。
4、自己给自己的朋友圈评论给你这条朋友圈点过赞或者评论过的好友,都会收到互动提示。大多数人
会点进去查看你的评论,这样一来,就可达到信息补充和二次宣传的推广效果。
5、促销活动。(裂变营销类型的活动为主)

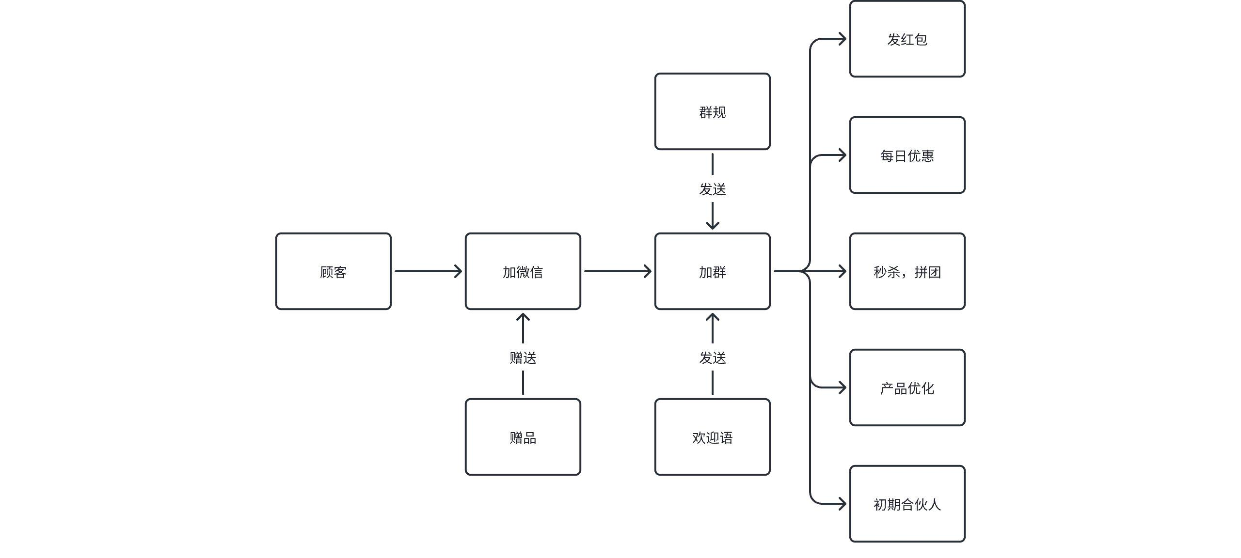
首先我们要把已经添加到微信个人号的顾客吸引到群里。一定是吸引,不是硬拉。为什么不能硬拉?因为你硬拉别人,别人第一时间认为你要推销打广告。无论是说什么,别人已经给你贴了标签了。其实,能够吸引微信好友主动加入社群的,除了内容,就是福利。
• 社群搭建流程—定位:
社群是一群有共同指向性的人形成的一个集体组织。社群的“指向性”又可以被称作“定位”,一个好的社群就是一个好的产品,它能清晰的生产某一类优质内容,为某一类人、一群人进行服务。一个群的定位通常来自于以下三点:①群名称②做什么?③用户能得到什么(或者你能够提供什么)
定位1:已购买过的老客群。
定位:产生购买行为或体验过产品的客户 。
目标:售后维护,客服,VIP服务,提高复购率。
定位2:由兴趣点组建的爱好群。
定位:有意向购买的用户。
目标:提高转化率。
定位3:为了某个目的组建的同频群。
如小程序商城卖货分销,目的就是为了把政策权益在群内同步到位,给到成员归属感。
• 社群搭建流程—群分工 主导人:说明本群是干什么的,可以给大家提供什么、会有哪些福利、做产品推荐;讲述群内活动的信息和产品的优势,可以配合发起不同的话题。 客服:处理客户的咨询,如商城发货时间和产品属性等问题;引导下单。马甲:配合话题沟通,刺激拼团开团和成团,以客户角度维护群内秩序。需要配合主动发问、咨询、晒单、反馈使用感受等,原则上马甲 多多益善。 注:马甲不可立场太明显,朋友圈尽量少发店内广告。 |
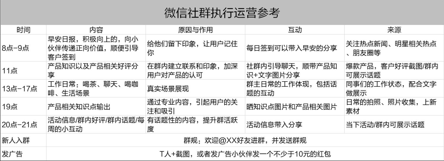
点击图片放大看 |
• 社群搭建流程—设置群规
群规参考如下(通过进群欢迎话术/群公告):欢迎加入XXX群!为了让你更享受,进群后请知晓以下几点:
1、【改名片】请修改群昵称为:小区A/B/种草群/宝妈群/分享群+昵称说明:根据粉丝画像,建群之后
根据选定主题点让粉丝之间有话题可聊。
2、【群服务】如每天10点固定上线秒杀活动,不定时举办免费试吃活动。
3、【有问题】咨询福利及售后可以找@XX。
4、【不可以】不可以发广告/晚上23点后为禁言时间段/违反者清退
5、【你可以】分享自己的生活、生活小窍门、小区最新动态、积极参与各种活动、拉朋友入群。▶社群维护和活跃社群维护方法论:
社群维护公式一:持续不断的抽奖。目的是让更多的人中奖,先让顾客欠你情。
社群维护公式二:要会分享自我的故事,让顾客为你而感动。
社群维护公式三:要接入有价值的知识分享,比如母婴知识,儿童教育知识,健康知识,美妆知识,民
生知识等等。
社群维护公式四:娱乐互动,猜谜,成语古诗接龙,看图猜物,唱歌比赛等等娱乐互动,能够让群员有 参与感,提升社群活跃度。
• 注意
1、产出用户可预期的内容,解决用户入群基本需求。
2、引导用户发生横向交流。
3、坚定不移的实

推荐经营方案
{{item.summary}}
{{item.description}}


