有赞特训班二期-【如何打造爆款内容】 浓缩精华
1. 如何打造人设?
关键问题1:你的客户是谁?你想吸引谁? 认知水平不一样,创业路径有差别,匹配需求很关键! 例如:淘宝商家--电商起家--对私域关注度高 烘焙商家--私房起步--对人的关注比较高 |

关键问题2:你要树立什么人设?你是谁? • 客户顾问? • 私域运营专家? • 品牌顾问? |



(一个温馨小提示:表格图片可点击放大)
两个匹配很重要!
• 你的人设和输出内容匹配 • 目标客群和现有内容受众匹配 |
2. 如何制造爆款?
2.1 通过向爆款学习 培养网感

• 对标优秀爆款帖子,分析原因,研究爆款文章逻辑
• 通过拆分图文内容了解优质帖的写作结构:比如先亮观点、而后佐证观点;3个论点三段式等。
• 学习优秀的写作结构,尝试进行自创内容的结构式拼接。
2.2 利用GPT快捷制造爆款内容


2.3 去哪里找具有爆款基因的话题?
外部来源

组织内部来源

小窍门:结案报告内容较重,建议大家把商家的不同场景做拆分
举例:
比如一个商家做了两个场景,一次只分享其中的一个场景
这个场景里面可能有5 个关键动作,把这 5 个关键动作做成一个系列的图,就是一篇很好小红书内容。
那接下来怎么办?用户不跟你联系怎么办?后续会告诉大家怎么留钩子!
亲身真实经历
设计观帖体感:我是运营专家,我来检查作业啦!
定位是专家时候,可以以“我来检查作业”方式去看商家的运营场景
打造真实可信的观帖体感:
在沟通现场,如果大家有条件,你可以现场拍照。
现场沟通意味着你所有之前讲过的内容,是真实可落地的,这点非常重要!!不要把所有的内容都停留在思维导图上。
3. 如何进行内容二创?
3.1 依据小红书内容权重的“好内容公式”

好内容的关键: • 具有网感吸引力的标题 • 突出重点、体现审美的封面 • 话题方向及关键词设置 |
3.2 适合运营专家人设的封面设置:


优雅封面工具箱

3.3 标题设置教程
有吸引力的标题分为几类? • 具有矛盾性、有对比的标题 • 反问式标题 • 猎奇式标题 • 从众式标题 |

一些标题心得
最简易标题制造法:数字+干货内容 |

3.4 高转化笔记的特点
高转化笔记的三个心态: 1. 用户视角,引发共鸣!(例如提出痛点) 2. 真诚是最大的必杀技! 3. 传递价值的内容 |

排版技巧

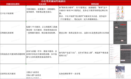
关键词布局
怎么锁定关键词? 搜索关键词,热度排序 推荐页关键词
怎么布局关键词? 账号:名字、简介、 笔记:标题、封面、图片、内容 |

埋钩子做引流

4. 朋友圈内容如何打造
4.1 朋友圈人设打造
昵称、签名 简单直接、核心关键词、个人特色 ——误区:人云亦云、过于普遍、花里胡哨
朋友圈封面 有公司文化、有自身业务体现、有生活气息 ——误区:过于业务、过于奇葩
朋友圈发文频率、发文方式、互动节奏 适度、自然 ——误区:频繁 |

4.2 朋友圈防折叠方法
避免折叠 • 增加原创内容比例 • 非原创内容发送间隔时间30分钟以上 • 文案控制在6行内 • 放折叠工具:微信小程序、安卓手机可使用有道云复制粘贴 |

4.3 发布内容

4.4 如何打标
• 客户所属行业 • 建联时间 • 客户来源渠道:展会、小红书等 |

4.5 群运营/群拓

二创-做薄内容,拆解为系列帖 举个栗子:

二创-做厚内容,把现有内容做整合 举个栗子:


推荐经营方案
{{item.summary}}
{{item.description}}