【干货】有赞每周突破|如何利用解决方案全景图进行一面探需?
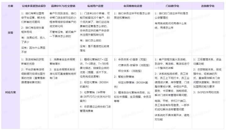
面对LKA的客户,更多时候我们售卖的并不是单一的产品,而是匹配客户经验需求的解决方案,学会高效运用工具,帮助客户带入场景感会比死磕功能是否能实现,效果会更好!用全景图以解决方案的思路讲解而不是系统功能,系统功能是死的,讲功能容易陷入对比系统和细节场景无法实现的漩涡。
善于利用全景图掌握对话节奏,把控对话质量,借由消费者消费路径串联客户业务场景,秀出我们的优势,当我们自己理清楚逻辑后,全景图可以很好的带着客户跟我们的思路走,讲解清楚每个方案的链接,能让客户快速了解有赞美业,具体解决什么问题,客户也能很快的带入自己的业务场景,建立自己的运营全景图。
【探需】利用全景图对每个解决方案进行探需 【讲解】讲解每个方案的时候建议可以切换具体的详细页面做展示 【证明】最后进行案例的佐证,证明你说说的都是真的 (以品牌DTC与社交营销解决方案举例,简单讲消费者拓锁留升的环节应用) 以第一张图江西赣州店为例,小程序营业额80万没有抽佣,美团+口碑66万,20年抽点8个点,5.28W的抽佣,放大抽佣对比 连锁案例 最后反问客户: 如果你是加盟商,总部帮你做平台拓客,拓来之后帮你系统化做拓锁留升,会员不会运营和营销,总部也帮你做了,店务的员工管理,库存,财务核算系统都帮你算好了,并且每个版块都做得非常好,并且有明确的帮其他加盟商做的数据,是你,你加不加盟? 综合上述,咱们帮加盟商做了那么多赋能,除了门店业绩真正能变好之后,是不是也降低了加盟商来加盟你的能力要求,那咱们在做了这一套体系之后,既掌握了门店的平台流量,又通过企微掌握了门店的私域客户池,并且所有关键数据在咱们这里,门店是不是想换品牌都换不了,别说翻牌了,后面咱们都可以收管理费了。

案例的佐证-梵猫



以U3的客群举例
1、芳香世家





2、洗脸猫



推荐经营方案
{{item.summary}}
{{item.description}}